归档时间:2022-12-29
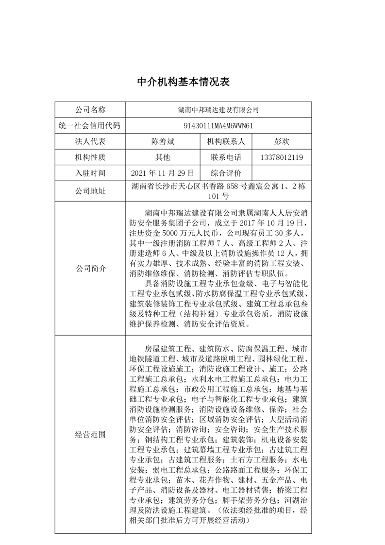
湖南中邦瑞达建设有限公司
2021-11-30 10:52
来源:
湖南汨罗高新技术产业开发区
【字体:
大
中
小
】
浏览量:
1
次