归档时间:2022-12-29
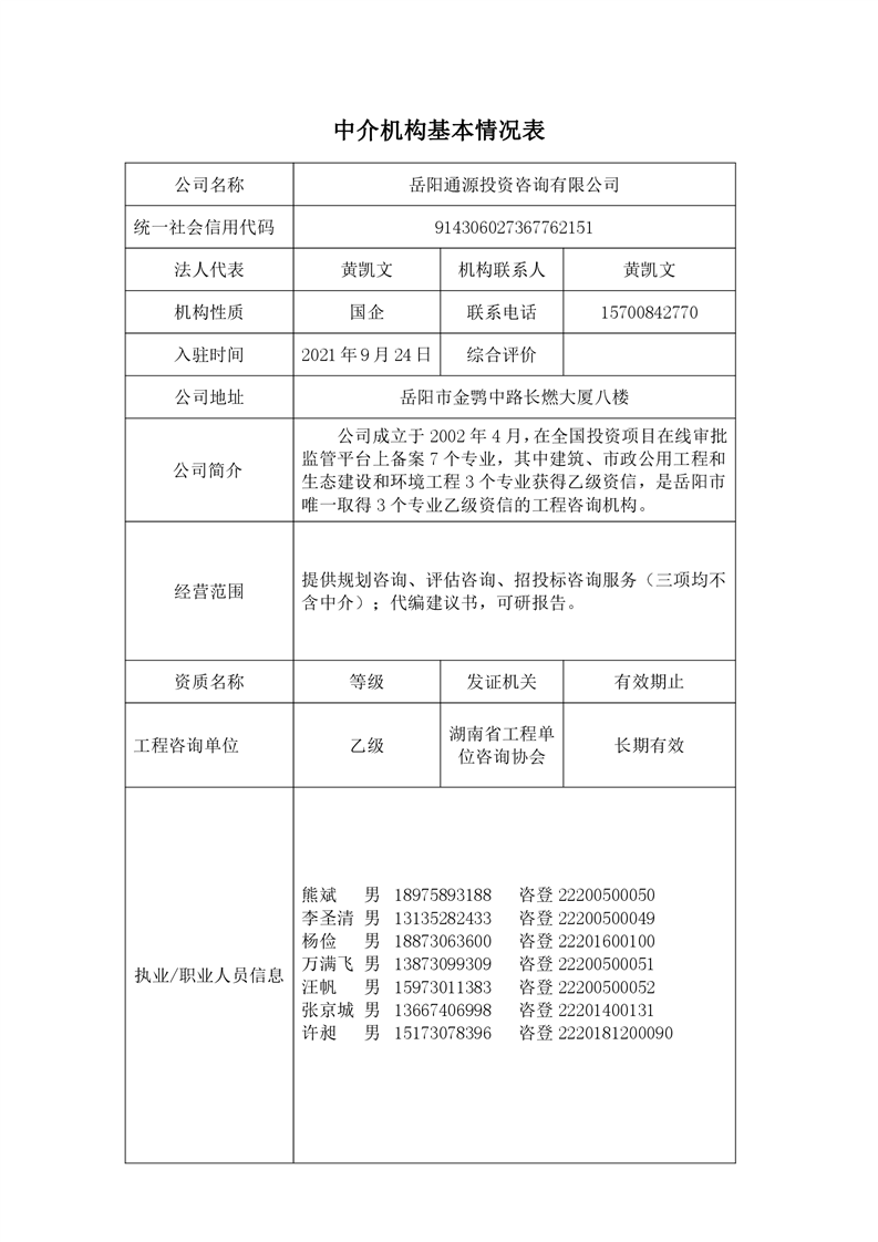
岳阳通源投资咨询有限公司
2021-09-30 10:20
来源:
湖南汨罗高新技术产业开发区
【字体:
大
中
小
】
浏览量:
1
次