归档时间:2022-12-29
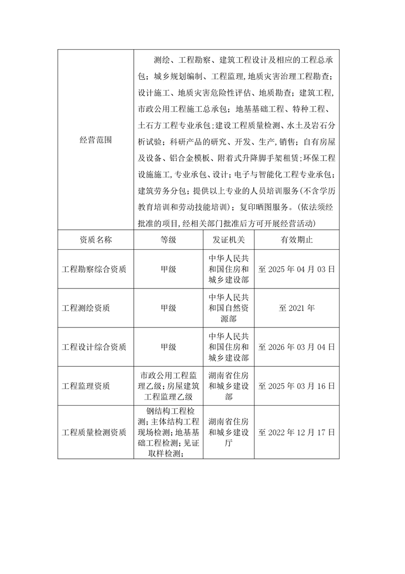
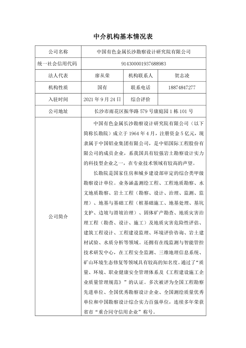
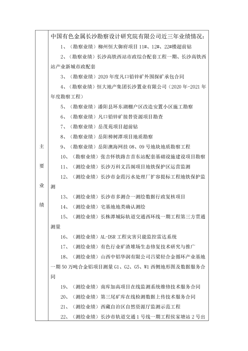
中国有色金属长沙勘察设计研究院有限公司
2021-09-29 16:23
来源:
湖南汨罗高新技术产业开发区
【字体:
大
中
小
】
浏览量:
1
次