归档时间:2022-12-29
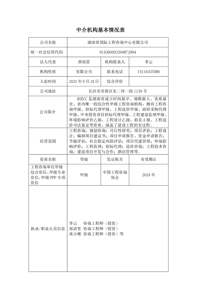
湖南省国际工程咨询中心有限公司
2021-09-29 15:13
来源:
湖南汨罗高新技术产业开发区
【字体:
大
中
小
】
浏览量:
1
次