您现在的位置:
首页
>
政府信息公开
>
市政府组成部门
>
市司法局
>
通知公告
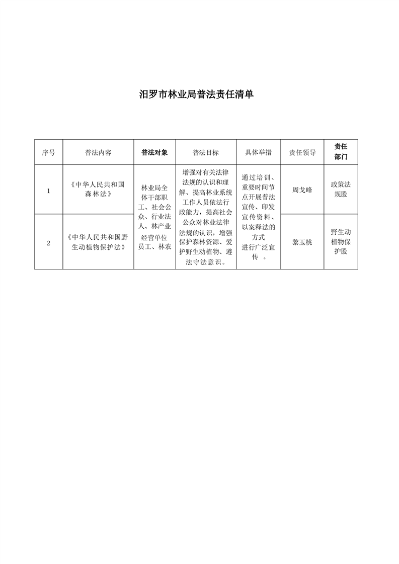
2022年汨罗市各个单位履职评议报告
来源:司法局
日期:2022-12-05 08:33
浏览量:
1
|
|
|
|