您现在的位置:
首页
>
政府信息公开
>
市政府组成部门
>
市人力资源和社会保障局
>
考录招聘
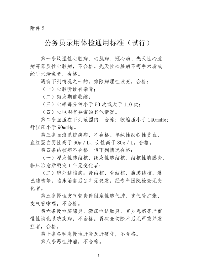
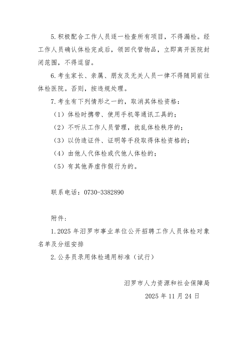
2025年汨罗市事业单位公开招聘工作人员体检公告
来源:汨罗市人力资源和社会保障局
日期:2025-11-24 16:16
浏览量:
1
|
|
|
|