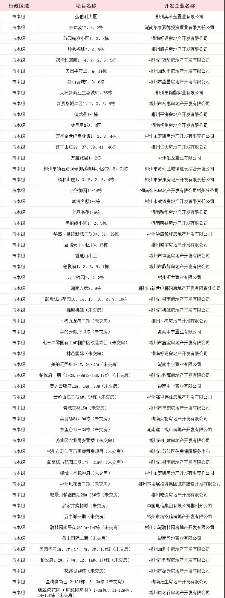
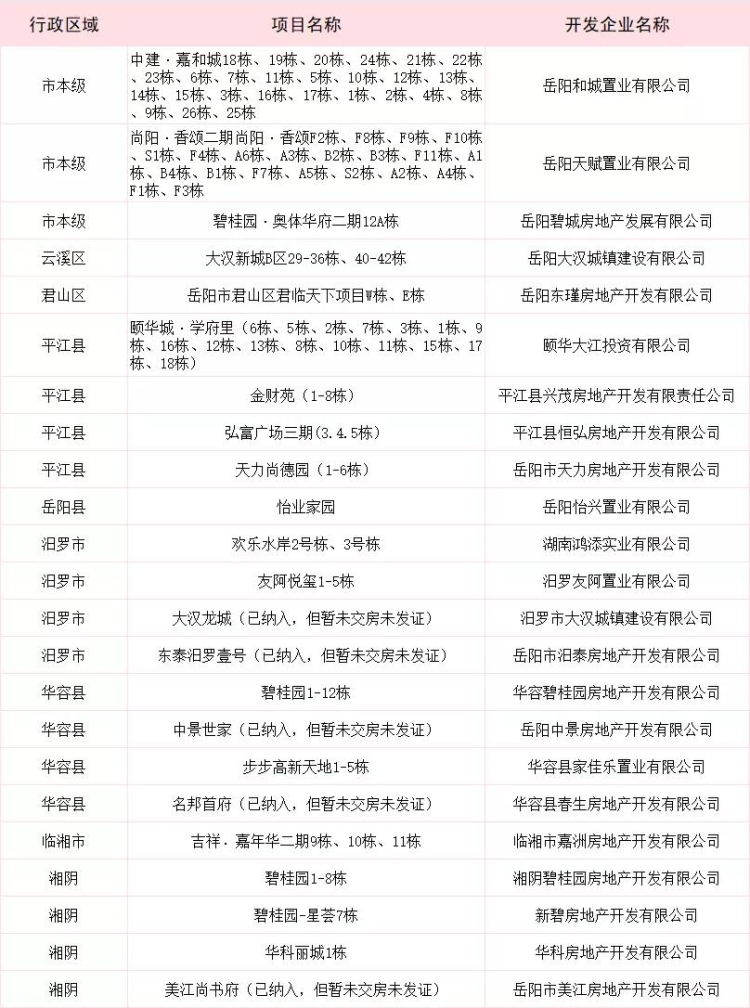
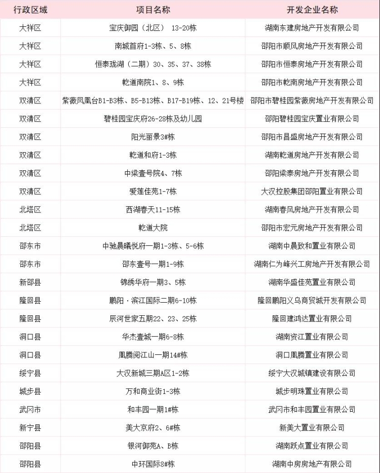
湖南省已实施“交房即交证”项目榜单(第二批)
来源:汨罗市自然资源局   日期:2021-12-23 15:51
浏览量:1 | | | |

为构建房地产规范管理长效机制,自2020年6月起,湖南省在长沙、株洲、湘潭、郴州四市及其他市州有条件的县市区,部署开展“交房即交证”改革试点。截至今年11月底,14个市州本级和106个县市区、348个项目16万余户实现“交房即交证”。即日起,湖南自然资源将分批推出省内已实施“交房即交证”项目榜单,敬请关注!

今天和大家一起来瞧瞧衡阳、邵阳、岳阳、郴州四市有哪些项目(部分)已成功实施“交房即交证”