您现在的位置:
首页
>
政府信息公开
>
市政府组成部门
>
市自然资源局
>
征地信息
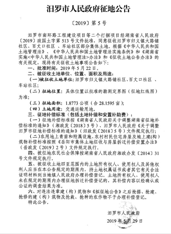
汨罗市南环工程建设项目等二个打捆项目征地公告
来源:汨罗市自然资源局
日期:2019-05-30 08:21
浏览量:
1
|
|
|
|