您现在的位置:
首页
>
政府信息公开
>
市政府组成部门
>
市自然资源局
>
征地信息
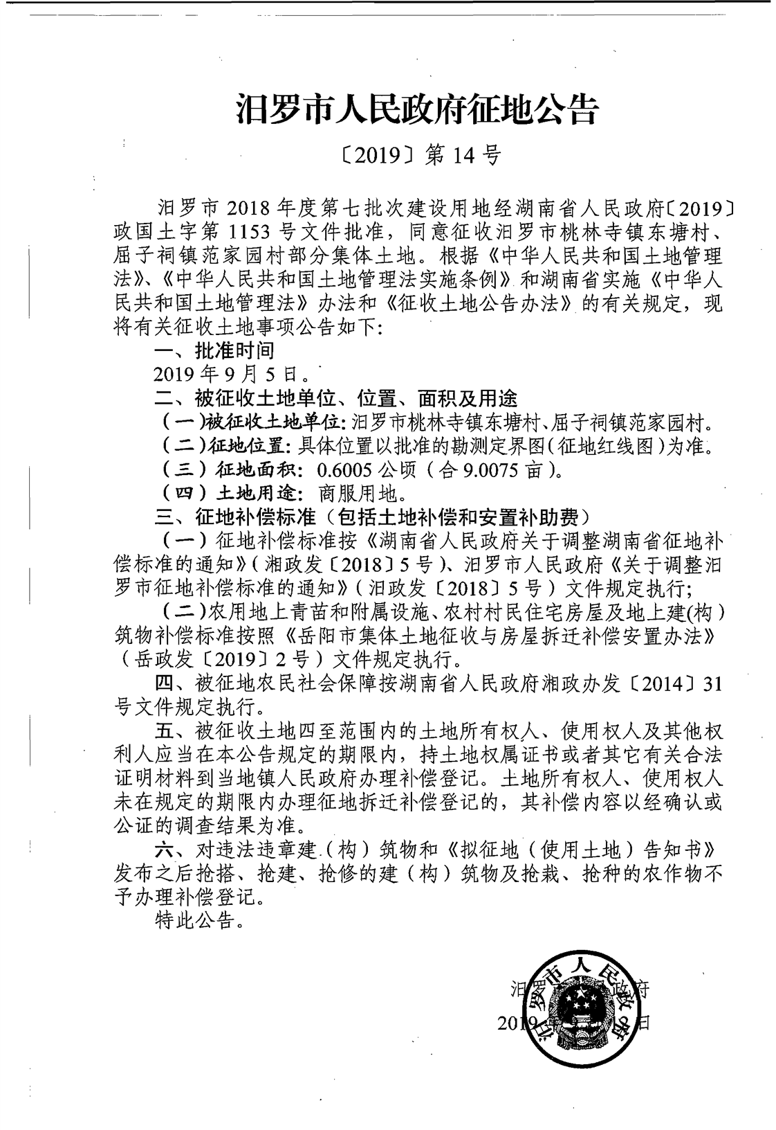
汨罗市2018年度第七批次建设用地 征收土地公告
来源:汨罗市自然资源局
日期:2019-09-16 09:03
浏览量:
1
|
|
|
|