您现在的位置:
首页
>
政府信息公开
>
市政府组成部门
>
市自然资源局
>
征地信息
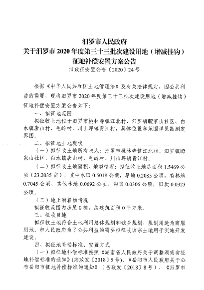
汨罗市2020年度第三十三批次建设用地(增减挂钩)征地信息公开
来源:汨罗市自然资源局
日期:2020-10-22 09:55
浏览量:
1
|
|
|
|