您现在的位置:
首页
>
政府信息公开
>
市政府组成部门
>
市自然资源局
>
业务事项
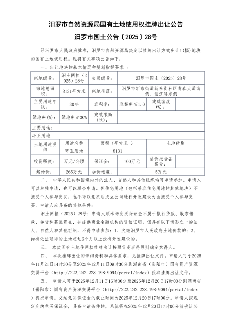
国有土地使用权挂牌出让公告汨罗市国土公告[2025〕28号
来源:汨罗市自然资源局
日期:2025-11-21 16:21
浏览量:
1
|
|
|
|