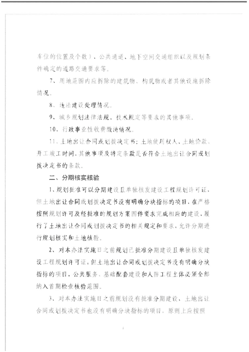
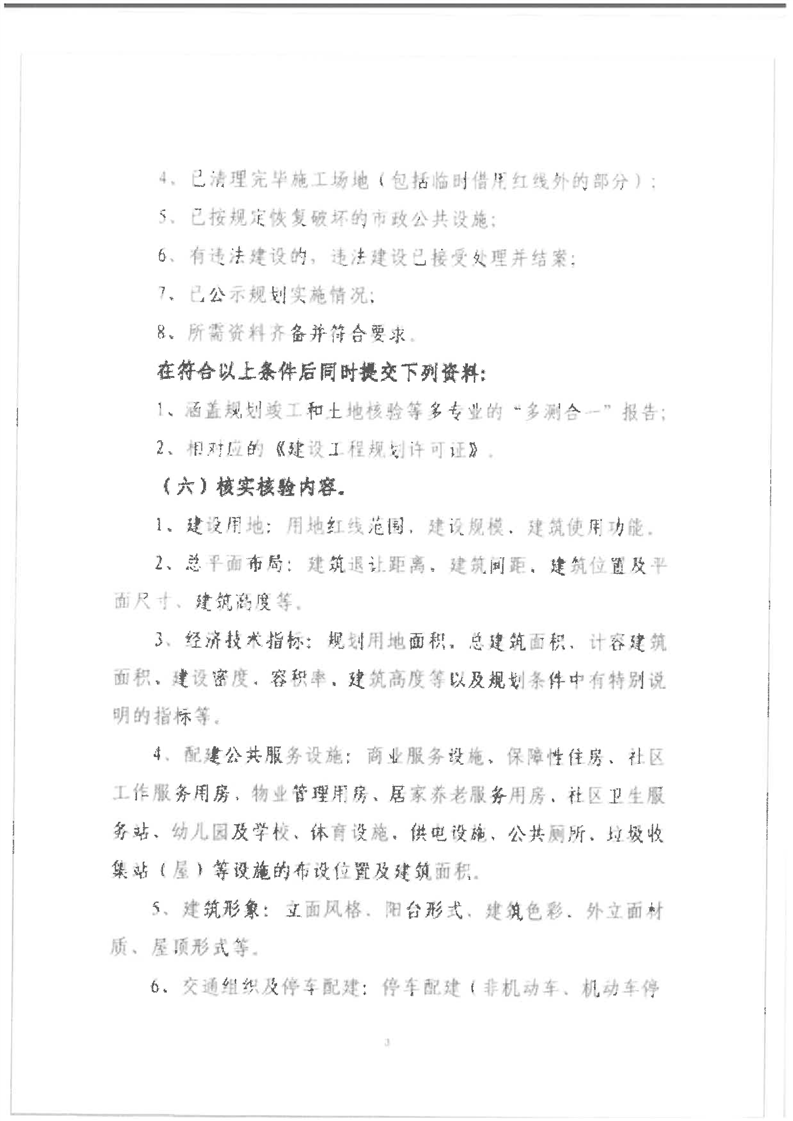
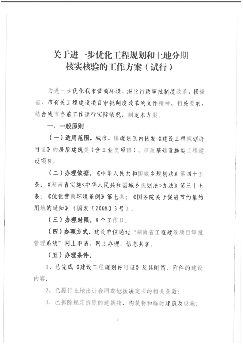
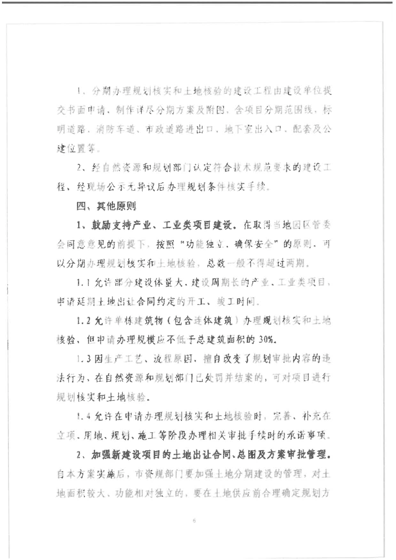
您现在的位置:
首页
>
政府信息公开
>
市政府组成部门
>
市住房和城乡建设局
>
工改专栏
关于印了《进一步优化工程规划和土地分期核实核验的工作方案(试行)的通知》
来源:住建局
日期:2021-04-07 16:42
浏览量:
1
|
|
|
|