您现在的位置:
首页
>
政府信息公开
>
市政府组成部门
>
市住房和城乡建设局
>
工改专栏
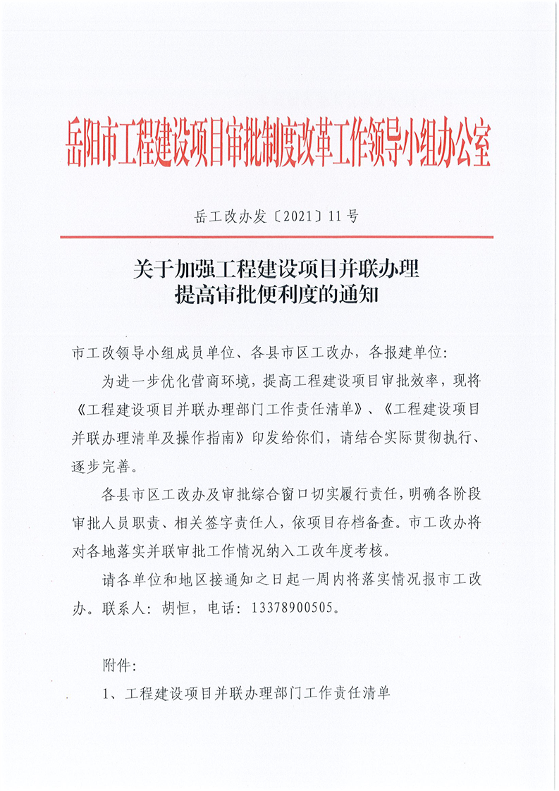
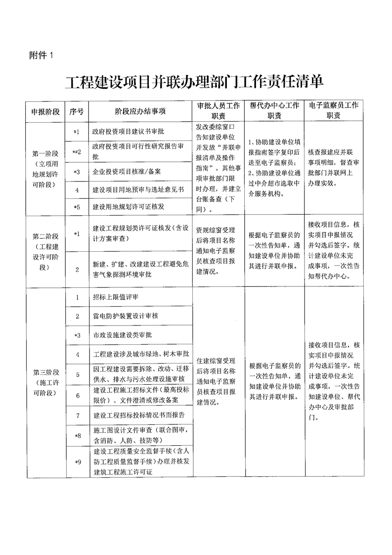
关于加强工程建设项目并联办理提高审批便利度的通知
来源:汨罗市住建局
日期:2022-01-11 10:38
浏览量:
1
|
|
|
|