您现在的位置:
首页
>
政府信息公开
>
市政府组成部门
>
市住房和城乡建设局
>
工改专栏
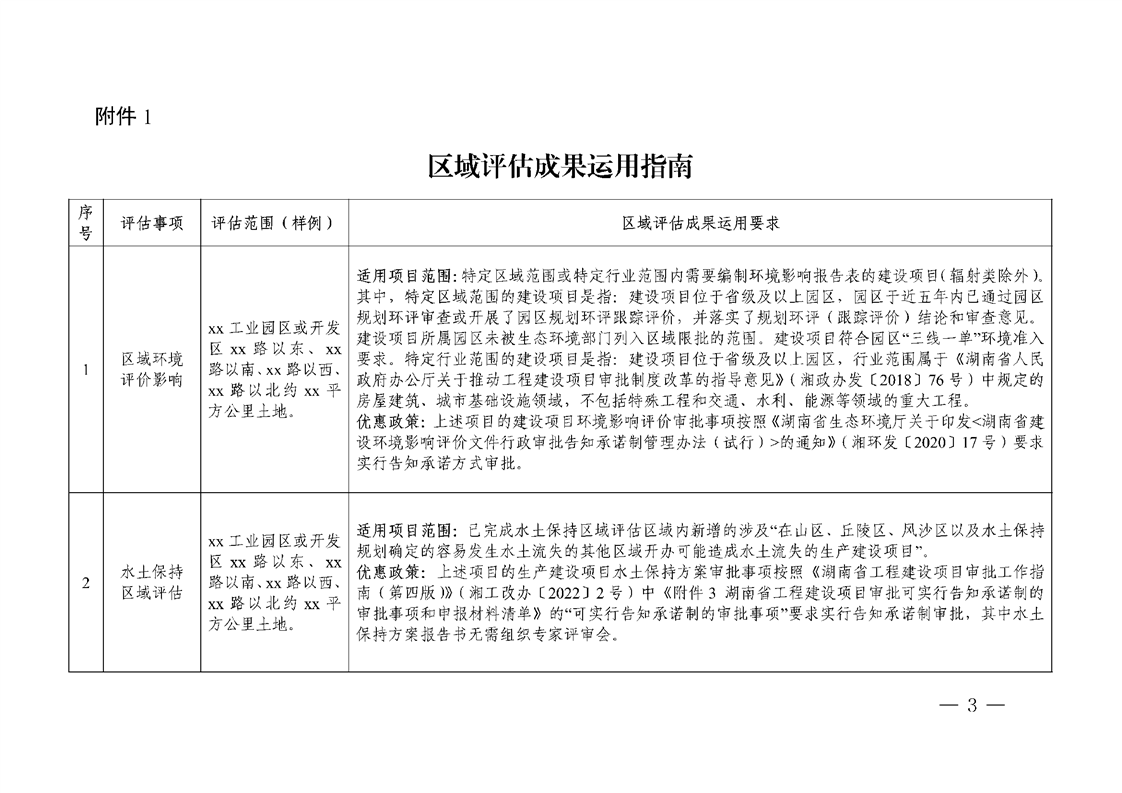
关于印发《区域评估成果运用指南》的通知
来源:汨罗市住房和城乡建设局
日期:2022-05-05 08:27
浏览量:
1
|
|
|
|