您现在的位置:
首页
>
政府信息公开
>
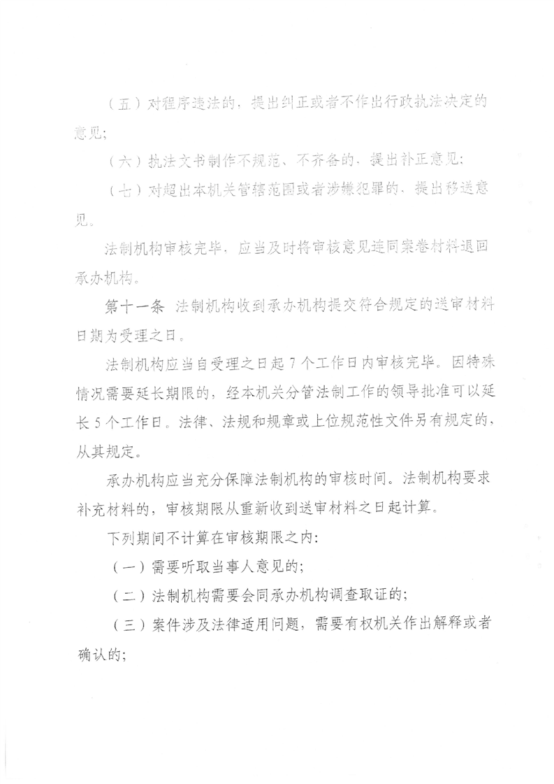
市政府组成部门
>
市交通运输局
>
政策文件
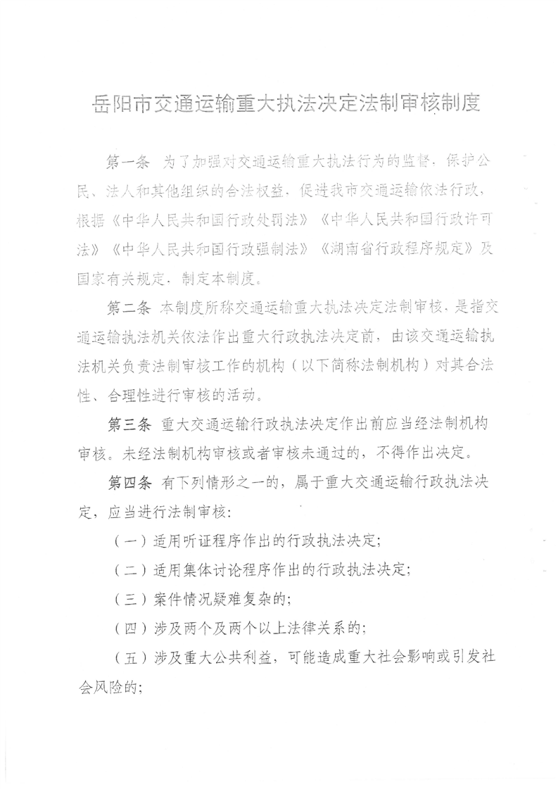
汨罗市交通运输局转发《岳阳市交通运输局全面推行行政执法公示制度执法全过程记录重大执法决定法制审核制度的实施方案》的通知
来源:汨罗市交通运输局
日期:2021-04-07 17:03
浏览量:
1
|
|
|
|