您现在的位置:
首页
>
政府信息公开
>
市政府组成部门
>
市农业农村局
>
通知公告
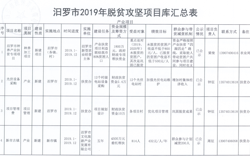
汨罗市2019年脱贫攻坚项目库预建项目汇总表
来源:汨罗市扶贫开发办公室
日期:2018-11-28 11:01
浏览量:
1
|
|
|
|