汨商粮发〔2020〕18号
关于下达汨罗市2020年电商扶贫专项
资金计划的通知
机关各股室、局属各单位、各有关单位:
根据湖南省商务厅、湖南省扶贫开发办公室《关于做好2020年全省电商扶贫专项行动有关工作的通知》(湘商电〔2020〕6号)、《2020年汨罗市电子商务扶贫工作方案》(汨商粮扶贫〔2020〕2号)等文件精神,经市电商扶贫工作领导小组同意,现将2020年本级财政电商扶贫专项资金计划下达各相关项目单位,并就有关事项通知如下:
一、资金来源及支持项目。本级财政年度预算电商扶贫专项资金共计104万元,分批次拨付。支持项目包括:1、贫困村农产品上行及品牌培育;2、电商扶贫示范体系建设;3、电商平台建设;4、电商培训。
二、严格申报程序。项目申报实施坚持以下程序:1、申报(递交项目申请书);2、初审(初审通过后递交项目规划设计书);3、现场查勘;4、组织实施;5、申请拨付资金报告;6、下拨资金。
三、实行公告公示。根据省扶贫办确定的“项目报备,公告公示”的原则,市商务粮食局在汨罗市人民政府网上公示全市2020年电商扶贫资金项目计划;项目单位在公开栏内公示,公示七天无异议后方可组织实施,公示要留有影像资料备查。
四、加强监督检查。相关项目单位要严格遵守财政专项扶贫资金管理办法的规定,认真落实项目资金计划,严格规范资金管理,严禁截留、克扣、挪用,确保专款专用。市商务粮食局将对项目镇、项目村财政专项扶贫资金使用情况开展检查验收,对违规违纪使用财政专项扶贫资金的行为将严格追究相关责任人的责任,并扣减下年度扶贫资金计划。
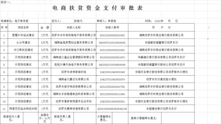
附件:2020年第一批汨罗市电商扶贫专项资金计划安排表
汨罗市商务粮食局
2020年7月22日

