您现在的位置:
首页
>
政府信息公开
>
市政府组成部门
>
市卫生健康局
>
通知公告
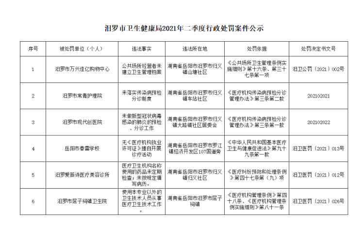
汨罗市卫生健康局2021年第二季度行政处罚案件公示
来源:卫生健康局
日期:2021-07-05 11:30
浏览量:
1
|
|
|
|