您现在的位置:
首页
>
政府信息公开
>
市政府组成部门
>
市生态环境汨罗分局
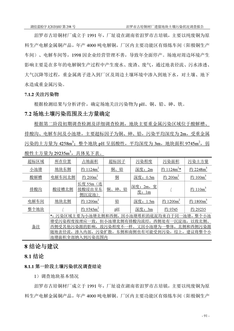
>
通知公告
汨罗市古培铜材厂遗留地块土壤污染状况调查报告
来源:岳阳市生态环境局汨罗分局自然生态保护与土壤环境股
日期:2020-08-18 14:57
浏览量:
1
|
|
|
|