您现在的位置:
首页
>
政府信息公开
>
市政府组成部门
>
市生态环境汨罗分局
>
通知公告
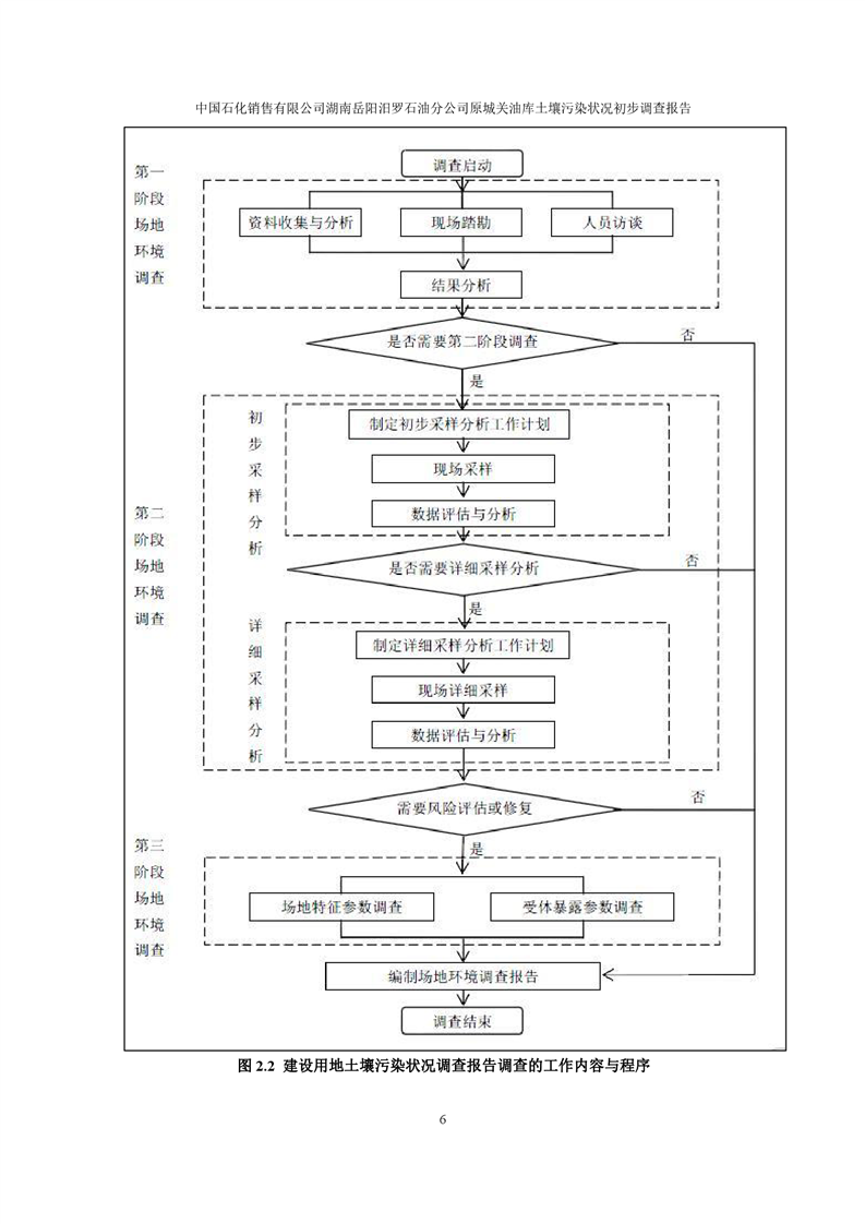
中国石化销售有限公司湖南岳阳石油分公司老油库建设用地土壤污染状况调查报告
来源:岳阳市生态环境局汨罗分局
日期:2021-08-02 08:13
浏览量:
1
|
|
|
|