您现在的位置:
首页
>
政务公开
>
通知公告
>
部门单位
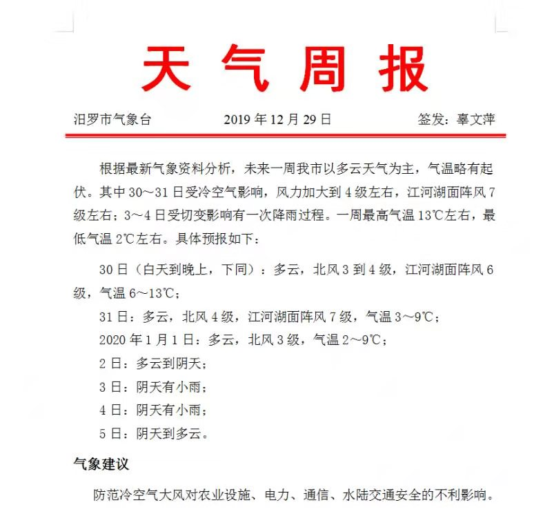
天气周报2019年12月29日
来源:汨罗市气象局
日期:2019-12-30 11:28
浏览量:
1
|
|
|
|