您现在的位置:
首页
>
政务公开
>
通知公告
>
部门单位
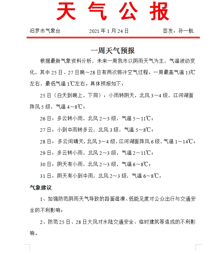
天气公报2021年1月24日
来源:汨罗市气象局
日期:2021-01-25 09:18
浏览量:
1
|
|
|
|