您现在的位置:
首页
>
政务公开
>
通知公告
>
部门单位
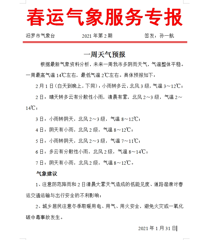
春运气象服务专报2021年第2期
来源:汨罗市气象局
日期:2021-02-01 09:05
浏览量:
1
|
|
|
|