您现在的位置:
首页
>
专题专栏
>
财政预决算公开专栏
>
市级财政预决算
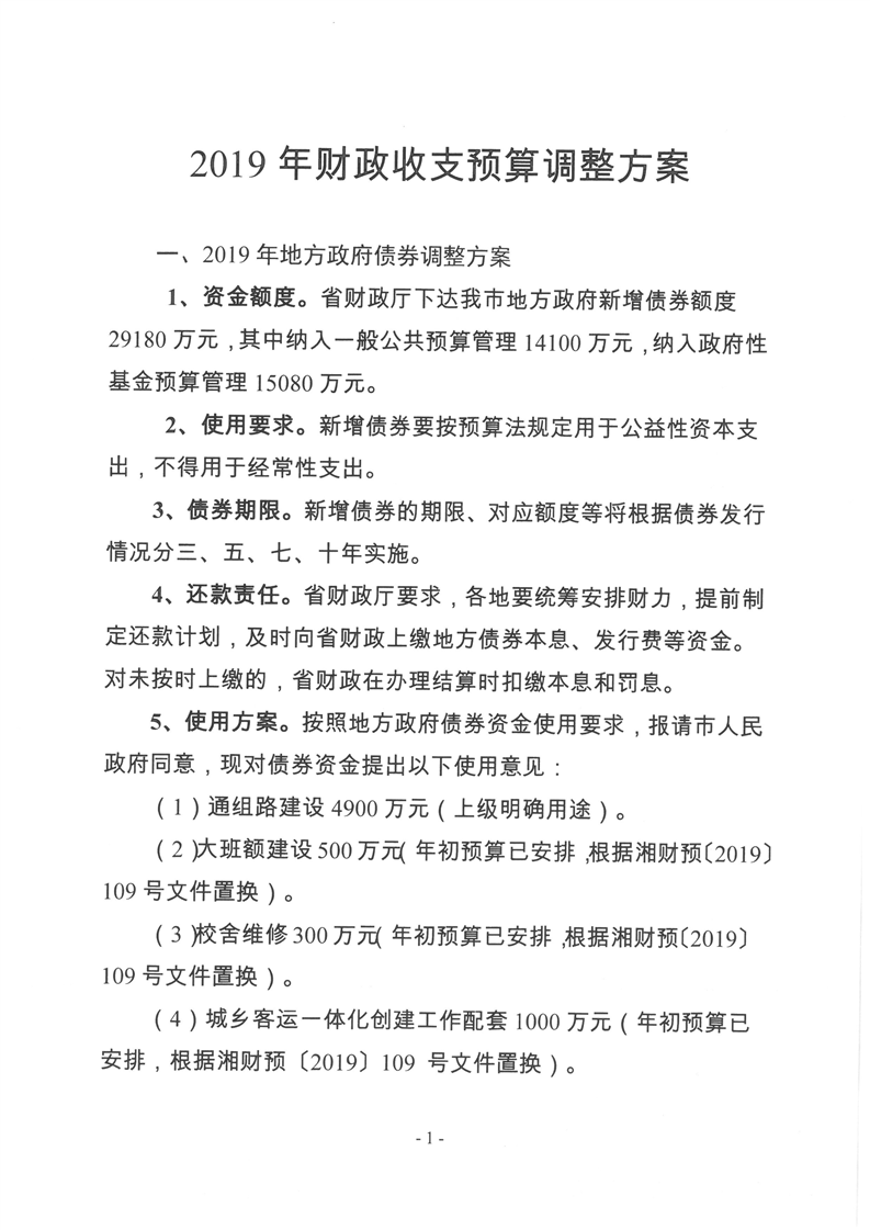
2019年度汨罗市政府预算调整预算
来源:未知来源
日期:2019-11-05 08:54
浏览量:
1
|
|
|
|