归档时间:2020-06-12
您现在的位置:
首页
>
专题专栏
>
“一件事一次办”服务
>
我要开饭店
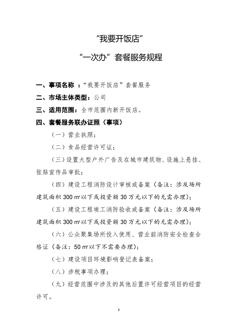
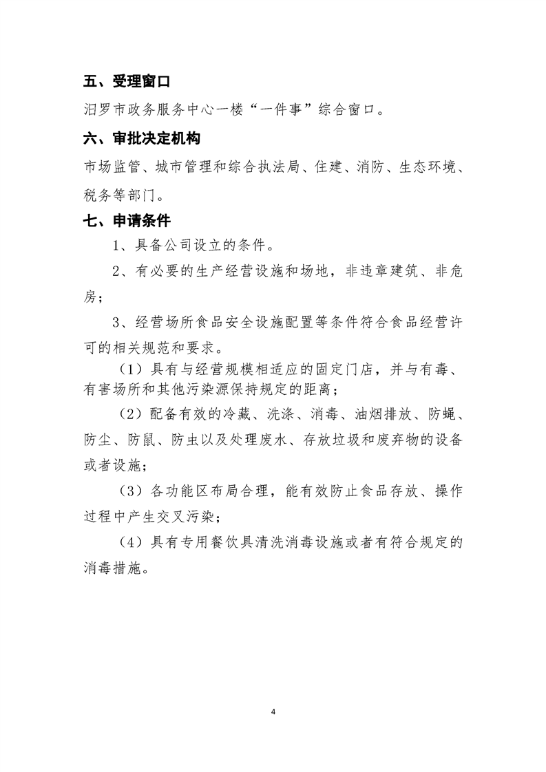
“我要开饭店”“一件事”套餐服务规程(公司)
来源:政务服务中心
日期:2019-07-08 20:55
浏览量:
1
|
|
|
|