归档时间:2020-06-11
您现在的位置:
首页
>
专题专栏
>
“一件事一次办”服务
>
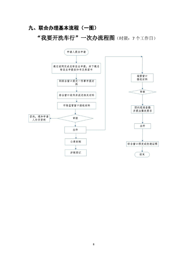
我要开洗车行
“我要开洗车行” “一次办”套餐服务规程 (个人独资企业)
来源:政务服务中心
日期:2019-07-13 10:43
浏览量:
1
|
|
|
|