归档时间:2020-06-12
您现在的位置:
首页
>
专题专栏
>
“一件事一次办”服务
>
我要开表演机构
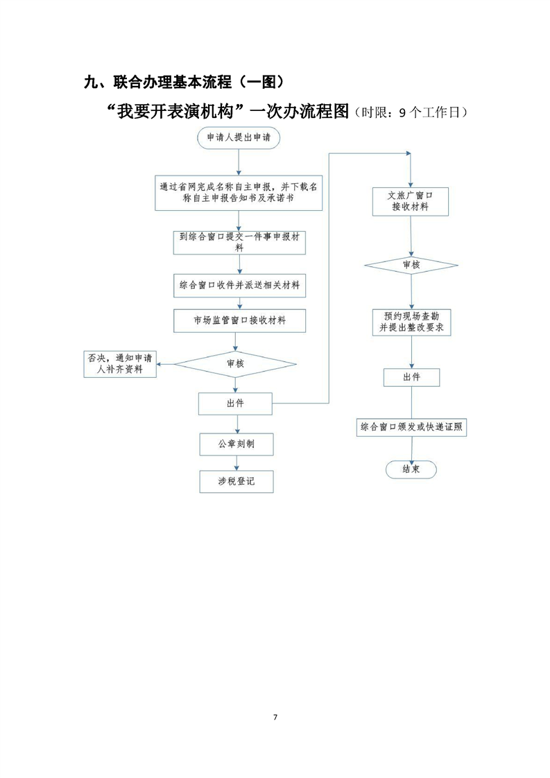
“我要开表演机构” 一次办”套餐服务规程 (个人独资企业)
来源:政务服务中心
日期:2019-07-13 11:05
浏览量:
1
|
|
|
|