归档时间:2020-06-12
您现在的位置:
首页
>
专题专栏
>
“一件事一次办”服务
>
我要经营道路客运
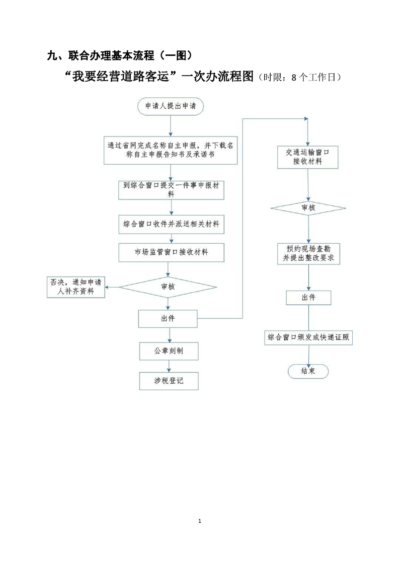
“我要经营道路客运“一次办”套餐服务规程 (个体工商户)
来源:政务服务中心
日期:2019-07-13 11:26
浏览量:
1
|
|
|
|