归档时间:2020-06-12
您现在的位置:
首页
>
专题专栏
>
“一件事一次办”服务
>
我要办水路运输业务经营
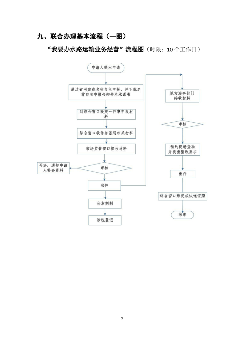
“我要办水路运输业务经营”“一件事”套餐服务指南(个体户)
来源:政务服务中心
日期:2019-07-09 10:41
浏览量:
1
|
|
|
|