归档时间:2020-06-12
您现在的位置:
首页
>
专题专栏
>
“一件事一次办”服务
>
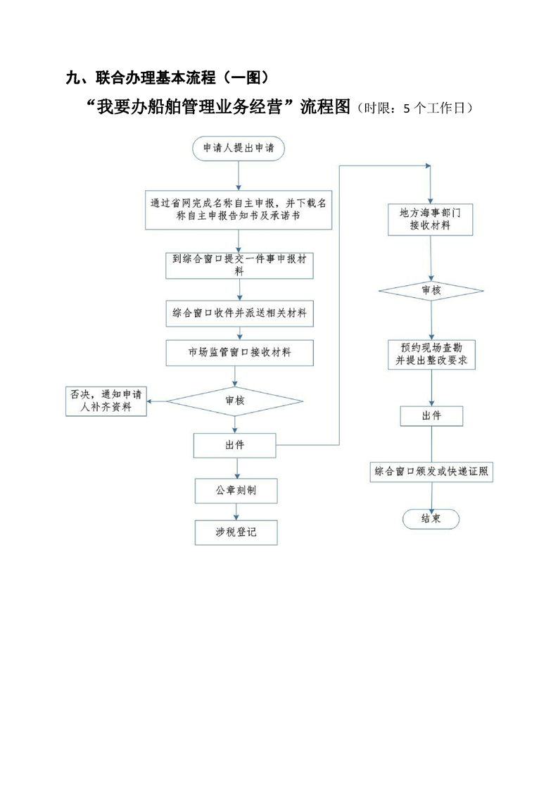
我要办船舶管理业务经营
“我要办船舶管理业务经营”“一件事”套餐服务规程(公司)
来源:政务服务中心
日期:2019-07-09 10:42
浏览量:
1
|
|
|
|