归档时间:2022-11-15
当前位置:
首页
>
专题专栏
>
政务公开工作要点2021
>
围绕“十四五”深化政务公开
>
民生领域
>
医卫健康
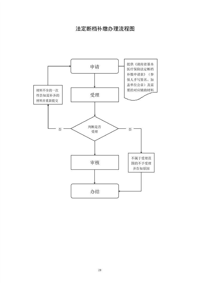
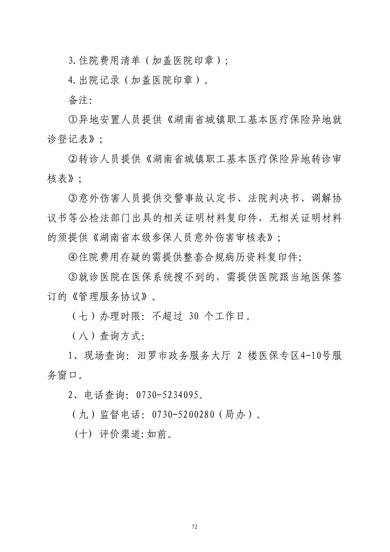
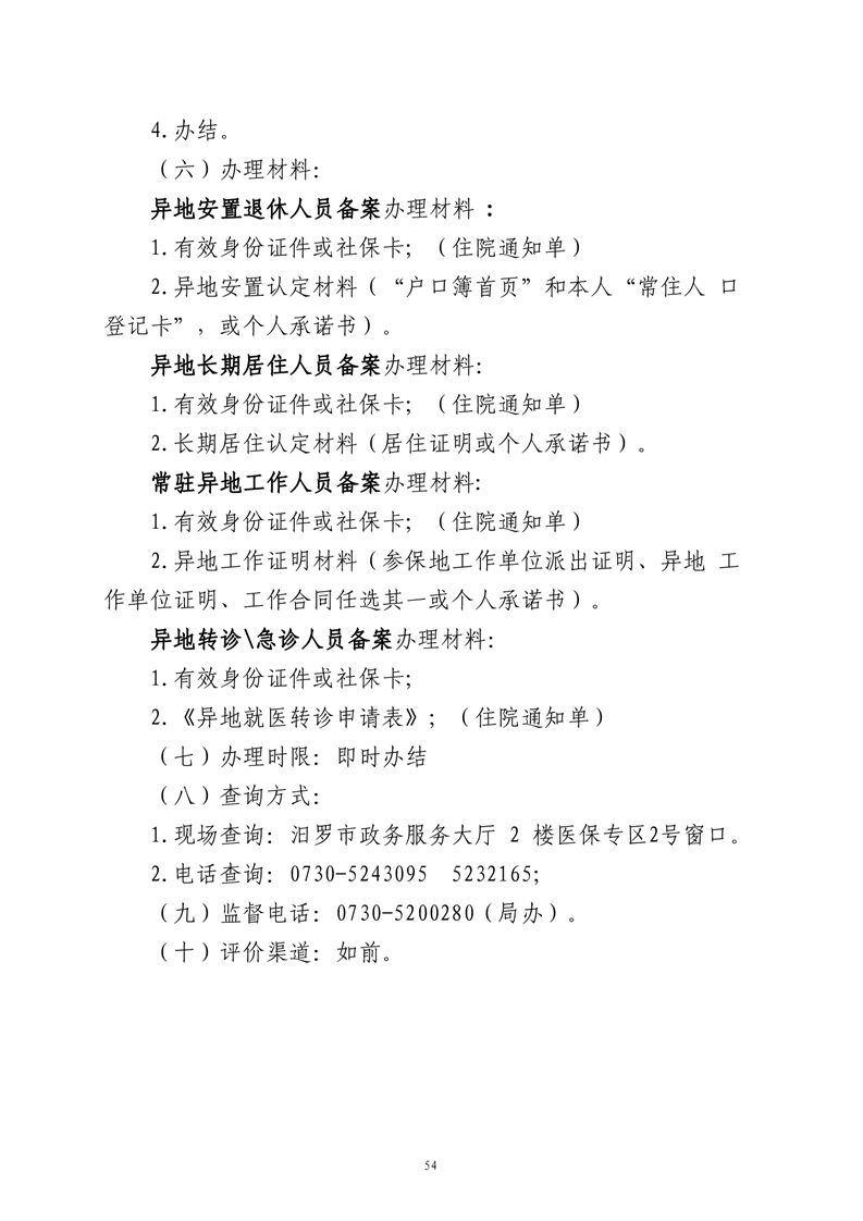
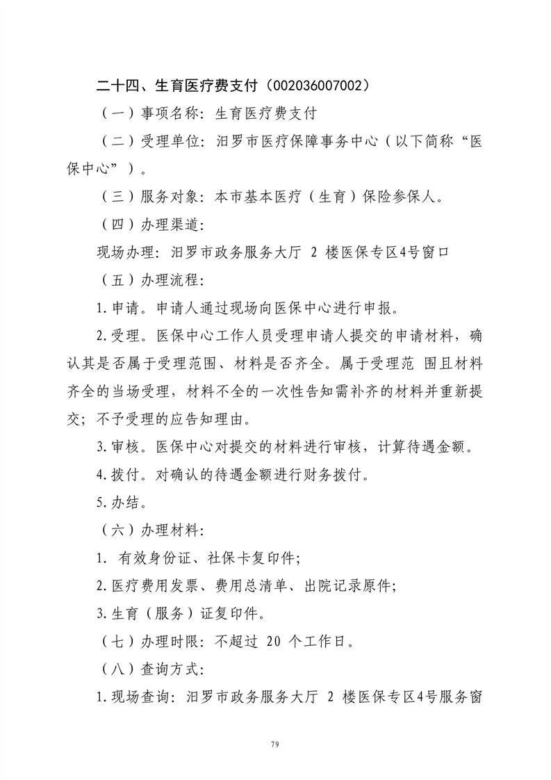
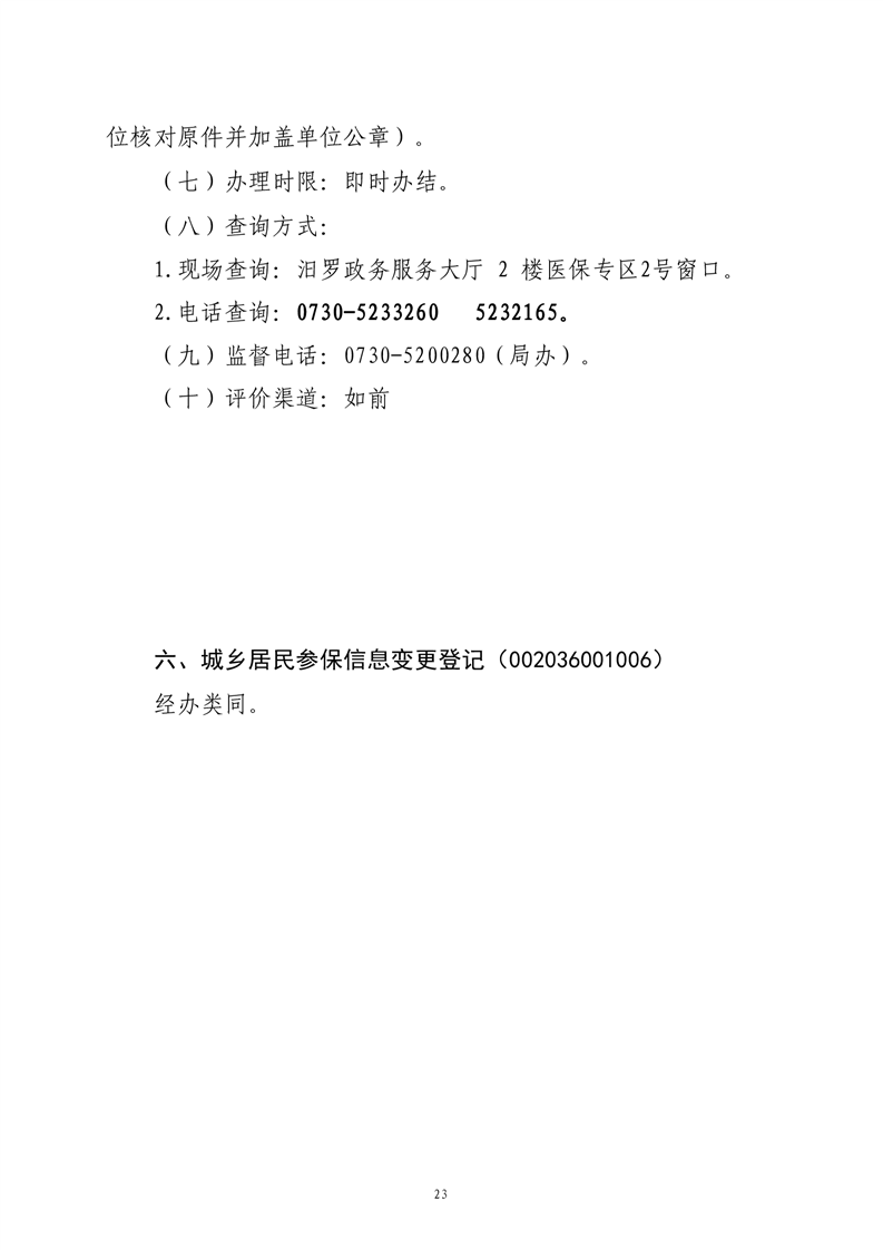
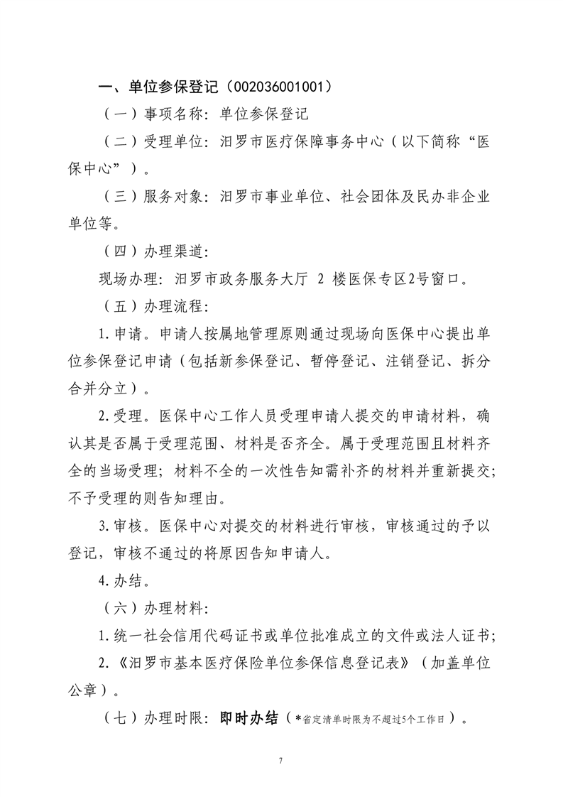
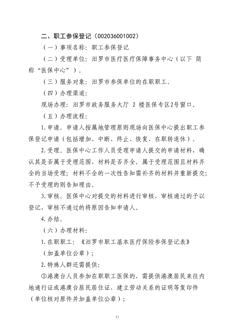
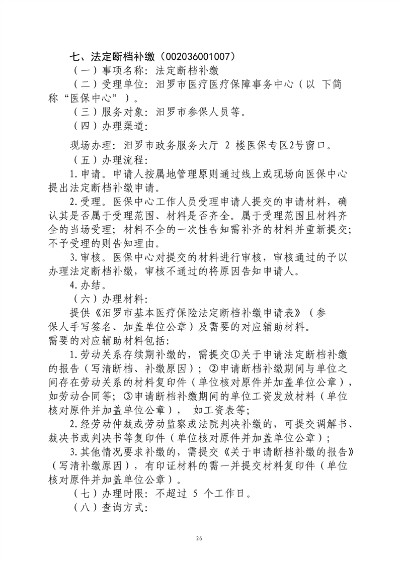
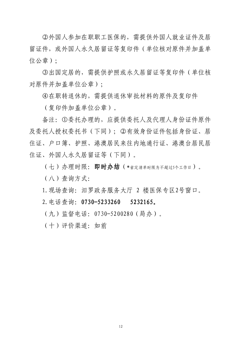
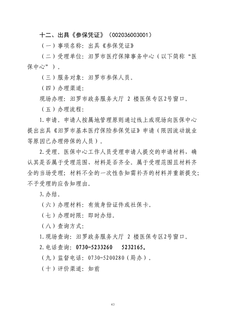
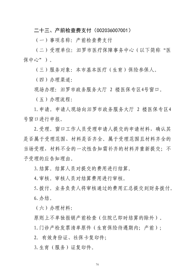
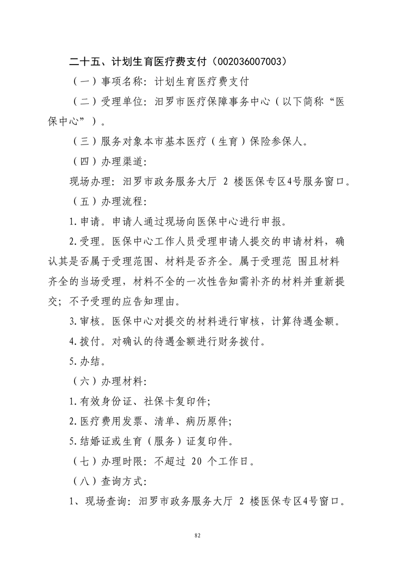
汨罗市医疗保障政务服务事项清单
来源:
汨罗市医保局
日期:
2022-10-11 10:36
【字号:
大
中
小
】
视力保护色:
分享至:
浏览量:
1
次