归档时间:2024-03-11

关于印发《2023年“湘易办”超级服务端民生实事百日攻坚行动方案》的通知

来源: 日期: 【字号:大 中 

各市州、县市区人民政府,省直和中央在湘有关单位:

  《2023年“湘易办”超级服务端民生实事百日攻坚行动方案》已经省人民政府同意,现印发给你们,请认真组织实施。


  湖南省政务管理服务局

  2023年6月8日


  2023年“湘易办”超级服务端民生实事百日攻坚行动方案


  为贯彻落实省委、省政府关于建好用好“湘易办”超级服务端的决策部署,力争提前完成“1523”民生实事目标任务,根据《2023年“湘易办”超级服务端建设升级工作方案》(湘政办函〔2023〕17号),决定从2023年6月1日起,开展“湘易办”超级服务端(以下简称“湘易办”)民生实事百日攻坚行动,特制定如下方案:

  一、工作目标

  力争到2023年9月底前,全面完成民生实事“1523”工作目标,即“湘易办”上线服务事项10000项,其中“一网通办”服务事项达到5000项,集成可应用电子证照种类超过200类,用户数突破3000万。其中,上线服务事项任务,力争在6月底前完成,7—9月持续巩固;集成电子证照任务,力争6—9月每月新增上线不少于22个;注册用户数任务,力争6月新增不少于300万人,7—9月每月新增不少于400万人。

  二、重点任务

  (一)全面完善服务功能。6月上旬,在“湘易办”上线自然人姓名和身份证号码“两要素”注册、待激活用户直接注册激活接口及功能,进一步优化简化完善“湘易办”注册流程,保障注册稳定性、提升便利度。7月底前,完成“湘易办”服务接口和微应用模式服务融合方式的试点改造,推动市州和省直单位服务应用与“湘易办”深度融合集成,实现办理事项和服务应用多渠道统一管理、同源发布,以便接入服务可监控、可统计、可调度。8月底前,组织省直相关部门基本完成单点登录、页面嵌套的定制开发,确保事项办得通办得好。9月底前,上线“湘易办”建设运行运营数据看板,全面实时监测“湘易办”用户注册、事项办理、资源保障、服务应用、数据共享、安全运行等情况。(责任单位:省政务服务和大数据中心、“湘易办”建设运营机构、省直有关部门)

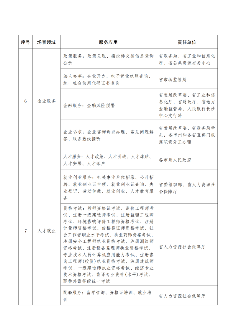
  (二)建好旗舰店和特色专区。在持续丰富第一批18个省直部门、14个市州及湘江新区旗舰店服务内容,建设第二批省直部门旗舰店或部门综合专区的基础上,针对群众高频需求推进特色专区的集成化、服务化、智能化,重点推进智慧文旅、智慧教育、智慧人社、阳光补贴等专区建设和完善。智慧文旅专区:6月底前,完成“湘易办”与省博物院门票预约系统对接,上线省博物院预约参观和展码入馆功能。7月15日前,优化橘子洲、岳麓山等热门景区预约功能,进一步提升游客使用“湘易办”体验感。智慧教育专区:6月底前,以服务湖南2023年高考考生和家长为导向,联合省教育厅在“湘易办”开设“湖南高考”服务,接入高考成绩查询、录取情况查询、高考政策咨询等一站式服务功能。争取7月底前完成学平险线上缴费功能。持续优化“学生服务”相关功能,逐步实现学生入学、缴费、学生保险、安全教育、心理健康教育等与学生密切相关的事项一站式全链条服务。智慧人社专区:7月底前,完成与“智慧人社”系统对接,在“湘易办”接入养老保险待遇领取人员资格认证功能,最大程度方便退休人员群体。9月底前,在“湘易办”接入机关事业单位招录、公开招聘、人才引进、资格考试等功能,丰富服务内容,优化服务体验。阳光补贴专区:6月底前,完成“湘易办”与省财政厅惠民惠农“一卡通”发放系统数据对接,实现全省个人补贴通过“湘易办”办理补贴查询、身份认证,9月底前,全面启动“湘易办”与省财政厅阳光补贴发放平台系统对接,逐步实现全省个人补贴事项在线申报、审批管理和资金发放。(责任单位:省文化和旅游厅、省教育厅、省人力资源社会保障厅、省财政厅、省政务局、省政务服务和大数据中心、“湘易办”建设运营机构)

  (三)丰富“一件事一次办”服务内容。6月底前,推进实现婚育、特殊群体、社保保险等“一件事”上线;7月底前,推进实现“身后”、退休、军人退役等“一件事”上线;8月底前,推进实现企业用工、员工保障、部分办证类事项等“一件事”上线。9月底前,开展对“一件事一次办”服务专区已上线事项全面测试完善;实现“跨省APP联盟”服务事项达200项。(责任单位:省民政厅、省人力资源社会保障厅、省退役军人厅、省政务局、省政务服务和大数据中心、“湘易办”建设运营机构)

  (四)提升营商地图服务能力。7月底前,完成营商地图数据采集归集工具优化,新建营商地图数据填报功能,完善相关部门官网数据定时采集模块和数据共享机制,拓展数据要素、优化更新频率,建立数据共享异常预警机制。9月底前,完成后台运营管理功能升级,新增支持各地各部门定制开发个性化主题营商地图集成功能。开展市州和县市区(含经开区等开发园区)利用“湘易办”开发个性化主题式营商地图试点工作。(责任单位:省政务局、省政务服务和大数据中心、“湘易办”建设运营机构、各市州和省直有关部门)

  (五)推进惠企政策“一站式”兑现。7月底前,完成政策兑现平台升级优化,完善“即申即享”“免申即享”功能。9月底前,各地各部门已建政策兑现平台要按照“湘易办”标准进行移动化改造,全面对接“湘易办”。省市县各有关部门依托省政务服务一体化平台和“湘易办”,线上线下联动,全面推进“稳增长20条”等政策兑现。(责任单位:省政务局、省政务服务和大数据中心、“湘易办”建设运营机构、各市州和省直有关部门)

  (六)拓展统一支付覆盖范围。8月底前,研究确定“湘易办”商户支付模式,持续拓展“湘易办”统一支付覆盖范围,党费、水费、电费、气费、物业费、学杂费等便民缴费项目实现“湘易办”在线“一站式”办理;与省财政厅开展非税项目缴费对接,持续上线相关税费项目。(责任单位:省政务局、省财政厅、“湘易办”建设运营机构)

  (七)配齐配强建设运维运营队伍。6月1日前,数字湖南公司配齐配强“湘易办”运营队伍,构建可持续的合作生态,入驻“湘易办”项目组;6月底前,完成与建行团队运营交接,依法依规开展“湘易办”运维运营工作,创新运营服务模式,更好地满足企业群众办事创业新需求。(责任单位:“湘易办”建设运营机构)

  (八)加强和规范宣传推广工作。6月底前,重点围绕中非经贸博览会,推出“湘易办”优化营商环境工作有关报道。同时,加强对市州宣传推广“湘易办”的指导和规范,坚决防范和遏制“指尖上的形式主义”,防止层层加码、增加基层干部群众负担。7月至9月底,聚焦热门事项、营商地图、政策兑现和“一件事一次办”主题式、套餐式服务等重点应用场景,做好月度重点宣传、高频服务引流、节庆推广、现场推广等活动策划,积极宣传“湘易办”的优势和特点,扩大“湘易办”知晓度和影响力。(责任单位:省政务局、“湘易办”建设运营机构、各市州和省直有关部门)

  三、保障措施

  (一)加强组织领导和任务调度。成立“湘易办”民生实事百日攻坚行动指挥部,瞿海同志任总指挥,建新同志任常务副总指挥,下设指挥部办公室,具体工作由省政务局承担,具体负责统筹指导、任务分解、监测调度、信息上报等工作,建立周专报、月调度的工作机制,构建上下联动、横向协同工作模式,保障各项任务落到实处。

  (二)加强项目建设和资源保障。加快省大数据总枢纽和“一网通办”系统两个重点项目建设,为“湘易办”提供一站式数据共享服务和数据安全支撑服务,全面支撑“湘易办”“一证通办”“秒批秒办”“跨域通办”“一网通办”。加强“湘易办”政务云资源保障,满足系统高并发的需求,保障“湘易办”数据存放安全。

  (三)加强监督指导和考核评估。省政务局、省政务服务和大数据中心要紧密配合,协同联动,指导各市州、省直有关部门、“湘易办”建设运营机构,围绕“1523”目标任务做好功能完善、服务拓展、场景打造、安全防护、宣传推广等工作。在年底前,做好“湘易办”民生实事完成情况的考核评估,对工作不力的地区和部门,在有关考核中予以扣分并适时通报;对取得明显成效的地区和部门,将视情况予以加分。


  附件:“湘易办”十大场景应用百日攻坚行动计划