您现在的位置:
首页
>
专题专栏
>
事业单位年度报告公示
>
事业单位2024年度报告公示
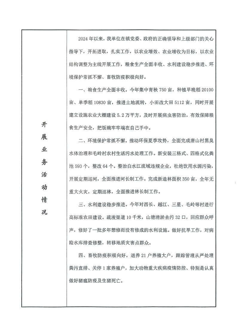
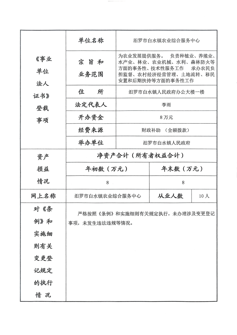
事业单位法人2024年度报告书.(白水镇农业综合服务中心)
来源:白水镇人民政府
日期:2025-04-02 10:55
浏览量:
1
|
|
|
|