您现在的位置:
首页
>
专题专栏
>
事业单位年度报告公示
>
事业单位2024年度报告公示
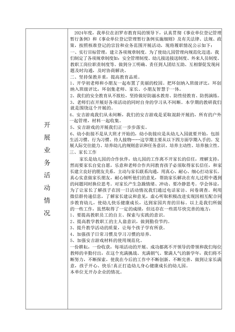
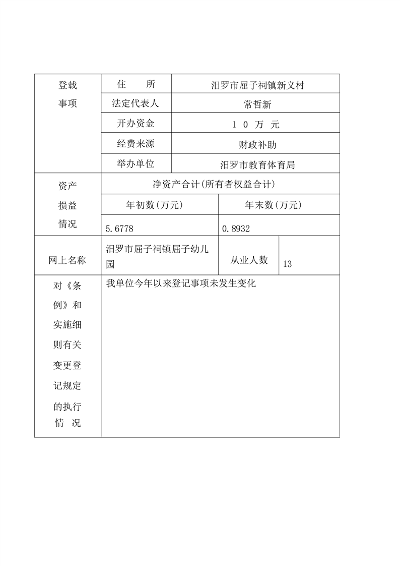
2024年汨罗市屈子幼儿园事业单位法人年度报告书
来源:汨罗市教育体育局
日期:2025-04-08 15:09
浏览量:
1
|
|
|
|