您现在的位置:
首页
>
政务公开
>
文件库
>
政策法规
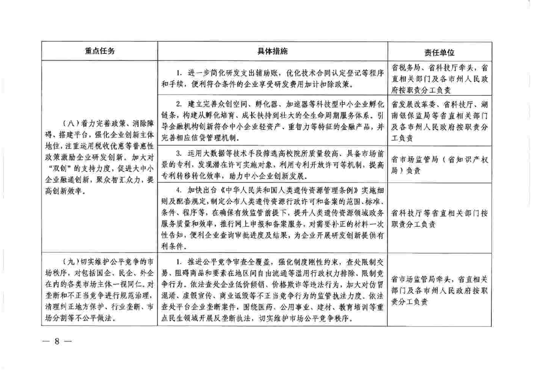
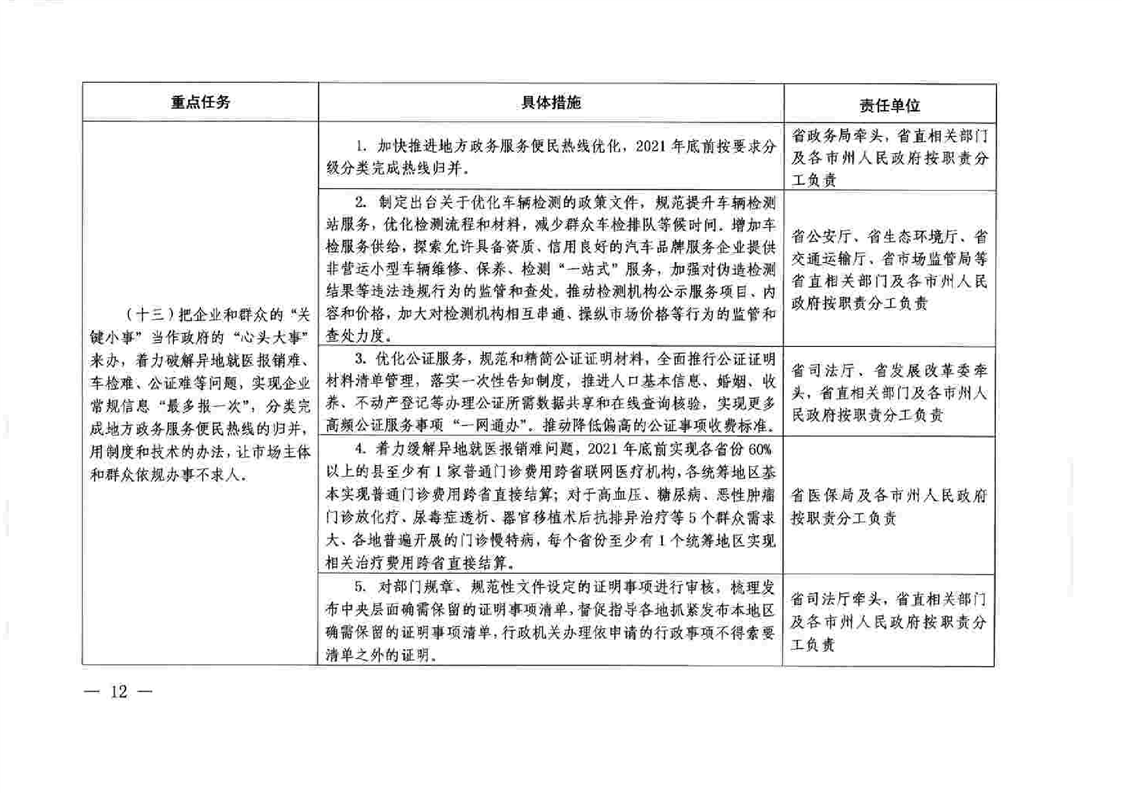
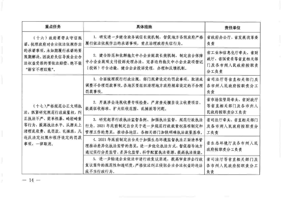
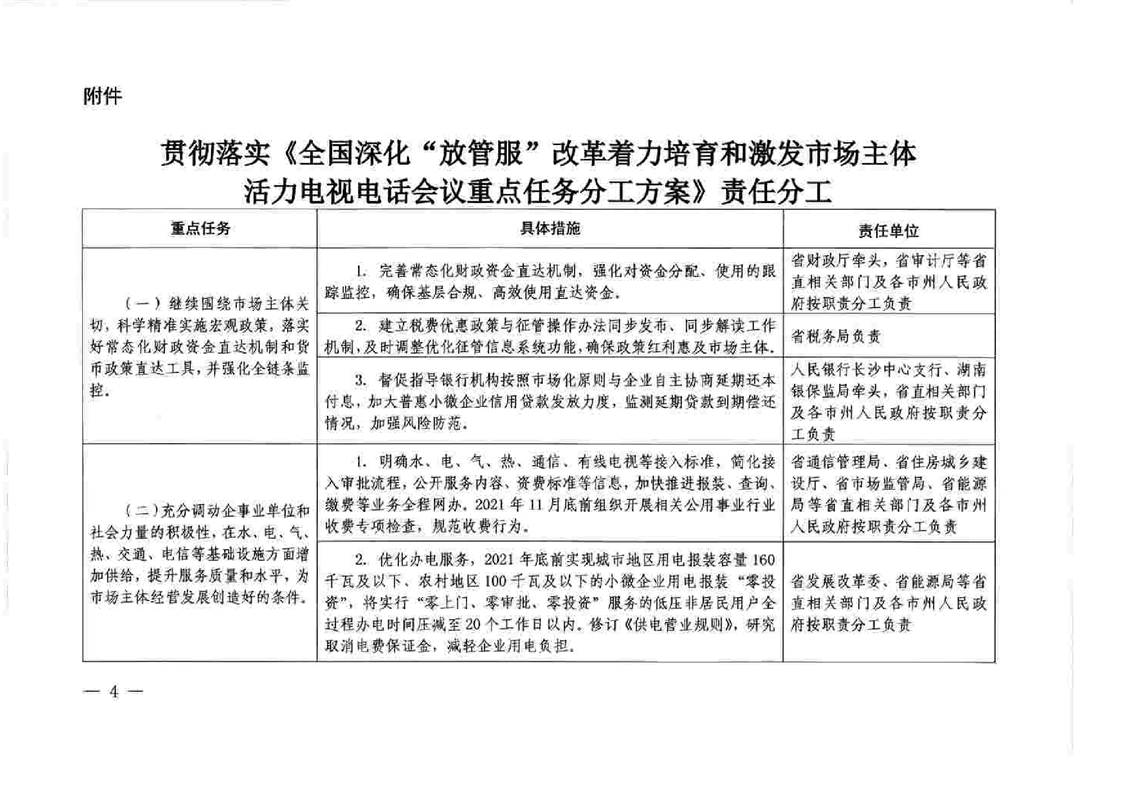
省政府办公厅关于印发《湖南省贯彻落实全国深化“放管服”改革着力培育和激发市场主体活力电视电话会议重点任务分工方案责任分工》的通知
来源:湖南省人民政府
日期:2021-08-31 10:17
浏览量:
1
|
|
|
|