国务院关于第三批取消中央指定地方实施行政许可事项的决定(国发〔2017〕7号)
来源:中国政府网   日期:2017-01-23 10:13
浏览量:1 | | | |

各省、自治区、直辖市人民政府,国务院各部委、各直属机构:
  经研究论证,国务院决定第三批取消39项中央指定地方实施的行政许可事项。另有14项依据有关法律设立的行政许可事项,国务院将依照法定程序提请全国人民代表大会常务委员会修订相关法律规定。
  各地区、各部门要抓紧做好事中事后监管措施的落实和衔接工作,明确责任主体和工作方法,切实提高行政审批改革的系统性、协同性、针对性和有效性。

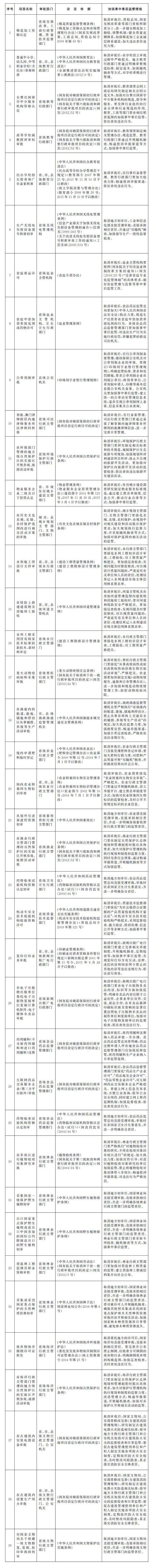
  附件:国务院决定第三批取消中央指定地方实施的行政许可事项目录(共计39项)


国务院      
2017年1月12日    

(此件公开发布)