您现在的位置:
首页
>
政府信息公开
>
市政府组成部门
>
市发展和改革局
>
通知公告
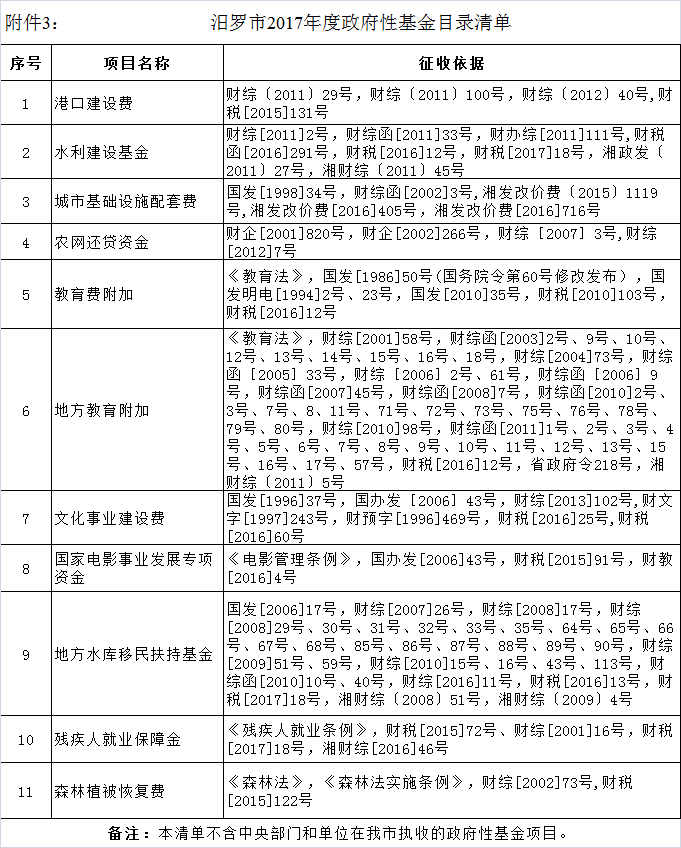
关于公示行政事业性收费和政府性基金目录清单的公告
来源:市发改局办公室
日期:2017-12-19 15:29
浏览量:
1
|
|
|
|
关于公示行政事业性收费和政府性基金目录清单的公告
现将行政事业性收费和政府性基金目录清单公告如下: