归档时间:2023-11-15
您现在的位置:
首页
>
政府信息公开
>
市政府组成部门
>
市应急管理局
>
规划计划
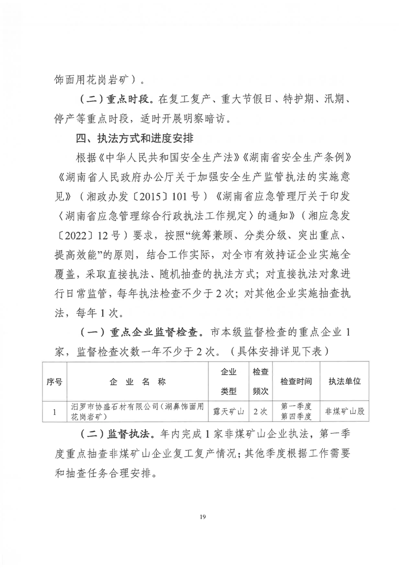
汨罗市应急管理局2025年度安全生产监督检查计划
来源:汨罗市应急管理局
日期:2025-03-06 10:35
浏览量:
1
|
|
|
|